科学家发现奇怪的DNA结构 可能推动新癌症疗法的发展
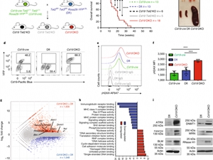
拉霍亚免疫学研究所(LJI)的科学家们发现了TET酶的损失如何导致B细胞淋巴瘤。他们的研究发表在《自然-免疫学》上,有可能为设计针对许多癌症中恶性细胞的药物治疗策略带来机会。这项新研究由LJI癌症免疫治疗中心的Anjana Rao教授(博士)领导,实验由LJI讲师Vipul Shukla博士(即将成为西北大学的副教授)和加州大学圣迭戈分校研究生Daniela Samaniego-Castruita领导。
这项新研究帮助科学家最终将癌细胞中的两个危险现象联系起来。
在以前的研究中,科学家们在许多血癌和实体癌患者身上发现了导致TET酶失去功能的突变。研究人员还发现,